Você está aqui: Página Inicial > Contents > Menu > Processos Acadêmicos > Complementação de Estudos
conteúdo

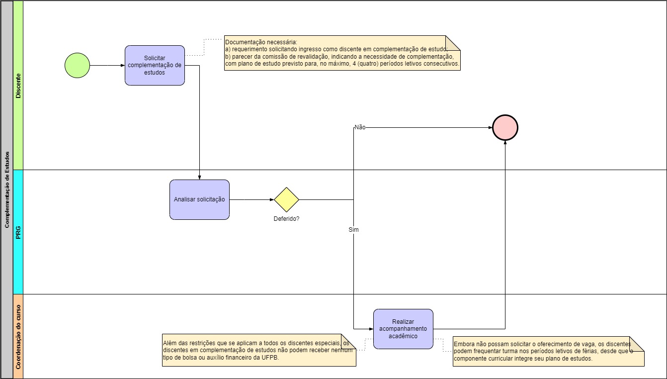
Complementação de Estudos

por Adson publicado 22/11/2022 15h37, última modificação 22/11/2022 15h40

Aos portadores de diploma de graduação emitidos no exterior que solicitem revalidação à UFPB é permitido o ingresso, sob a condição de discente em complementação de estudos, desde que receba parecer indicando a necessidade de complementar os estudos cursando componentes curriculares isolados [Art. 120]. O discente em complementação de estudos não tem direito a nenhum documento que ateste vínculo como discente de graduação da UFPB [Art. 120 §1º].

Processo - Complementação de Estudos.jpg* Clique na imagem para expandir